| MẠCH INVERTER
1 - Chức năng
của mạch Inverter (Mạch cao áp).
- Mạch Inverter có chức năng chuyển đổi điện áp DC (từ 12V đến 20V) lên
mức điện áp cao để cung cấp
cho bóng cao áp CCFL hoặc các đèn LED trên đèn hình nhằm tạo ánh sáng nền
chiếu sáng lớp hiển thị.

Mạch Inverter có nhiệm vụ cung cấp điện áp cho bóng cao áp để tạo ra
ánh sáng nền soi sáng lớp hiển thị.

Hình ảnh và mầu sắc được tạo bởi ánh sáng nền soi sáng lớp hiển thị LCD

Đèn huỳnh quang ca tốt lạnh (CCFL) còn gọi là bóng cao áp, đèn này được
cung cấp
điện áp từ 600V đến 1000V khi phát sáng.
2 - Các loại mạch Inverter.
- Mạch Inverter điều khiển đèn CCFL (Mạch Zin theo máy)

- Mạch Inverter đa năng điều khiển đèn CCFL (bóng cao áp).
Mạch Inverter đa năng có thể cấy được cho nhiều loại máy khác nhau sử dụng
bóng cao áp CCFL, mạch chỉ có 4 chân để đấu dây:
- Chân VIN nối đến điện áp 19V của máy (Nguồn đầu vào).
- Chân lệnh ON/OFF nối đến lệnh ON/OFF của máy, nếu máy không có lệnh
ON/OFF thì đầu vào điện áp Vcc 3,3V cho đèn hình.
- Chân lệnh Bright đấu vào lệnh Bright của máy, nếu không có thì đấu chung
vào lệnh ON/OFF
- Chân Mass.


- Mạch Inverter bo rời điều khiển Backlight LED.

Mạch Inverter điều khiển màn hình có ánh sáng nền là Backlight LED

- Mạch Inverter tích hợp trên đèn hình điều khiển Backlight LED

3 - Điện áp và lệnh điều khiển mạch
Inverter.

Mạch Inverter có 4 đến 5 đường dây chính sau đây.
- Đường cấp nguồn VIN (12 đến 20V), đây là đường điện áp chính cấp cho
mạch Inverter, điện áp này lấy
từ nguồn đầu vào của máy.
- Đường cấp nguồn 5V (ở các bo đa năng thường không có đường 5V, điện áp
5V cấp cho IC dao động
được lấy ra từ mạch ổn áp cố định.)
- Đường lệnh cho phép cao áp hoạt động (ENBL)
- Lệnh cho phép cao áp hoạt động phụ thuộc bởi hai thành phần là IC - SIO
và Chip Video, lệnh ENBL
chỉ có mức cao khi đồng thời lệnh BLON từ SIO có mức cao và lệnh VGA_EABLE
từ chip Video có mức cao.
- Khi Chip Video hoạt động thì mới cho ra lệnh VGA_ENABLE có mức cao.
- Khi lệnh ENBL có mức cao sẽ cho phép mạch cao áp hoạt động.
- Đường lệnh BLADJ, đây là lệnh chỉnh độ sáng tối, lệnh này xuất phát từ
IC - SIO
- Đường Mass.
4 - Biểu hiện khi máy bị hỏng mạch
Inverter hoặc cháy bóng cao áp.
- Khi hỏng mạch Inverter thì máy bị mất ánh sáng màn hình, tuy nhiên máy
vẫn hoạt động,
vẫn nạp hệ điều hành, nếu soi màn hình ra ánh sáng thì vẫn thấy hình mờ
bên trong.

- Kiểm tra để phân biệt hư hỏng do mạch Inverter hay do bóng cao áp.
- Bạn hãy tháo bóng cao áp của máy ra khỏi mạch Inverter.
- Mượn một đèn hình khác có bóng cao áp còn tốt.
- Cắm bóng cao áp của đèn hình ngoài vào bo cao áp trên máy đang sửa rồi
bật nguồn cho máy chạy.
=> Nếu đèn hình ngoài có sáng => chứng tỏ bo cao áp tốt, bóng cao áp của màn hình bị
hỏng => cần thay bóng cao áp.
=> Nếu đèn hình ngoài vẫn không sáng => chứng tỏ bo cao áp hỏng hoặc mất
lệnh hay điện áp cung cấp.

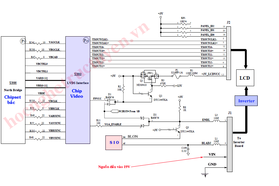
5 - Mạch điều khiển khối Inverter trên máy
LENOVO Y430

- Phân tích hoạt động.
- Khi BIOS kiểm tra xong Chip Video sẽ cho phép Chip Video xuất tín hiệu
ra màn hình, đồng thời Chip Video cho ra
hai đường lệnh.
- Lệnh VGA_ENVDD cho phép cấp điện cho màn hình, lệnh này từ Chip video
đưa đến điều khiển mạch công tắc
Q1 và Q2, khi lệnh VGA_ENVDD có mức cao => đèn Q1 dẫn => đèn Q2 dẫn => nối
điện áp 3V thứ cấp vào
đường điện áp LCDVDD để cấp cho màn hình hoạt động.
- Lệnh ENBKL (Enable Backlight) cho phép ánh sáng Backlight hoạt động từ
Chip Video báo sang SIO
- Khi SIO nhận được lệnh ENBKL từ Chip Video tới, SIO sẽ đưa ra lệnh
BKOFF# ở mức cao => khi đó lệnh
DISPOFF# có mức cao => cho phép mạch cao áp hoạt động.
- Từ SIO đưa ra xung INVT_PWM (Inverter Pulse Wide Moducation) đưa đến
điều khiển mạch Inverter để thay cho
mạch dao động trên bo Inverter.
- Từ SIO đưa ra lệnh Bright để có thể thay đổi độ sáng của màn hình.
- Điện áp chính cấp cho mạch Inverter lấy từ điện áp B+ (Nguồn đầu vào)
điện áp này thay đổi từ 11V đến 19V
- Nếu bo cao áp không hoạt động thì kiểm tra những gì.
- Nếu như bạn đã thử bóng cao áp vẫn tốt, thay bo cao áp vẫn không
hoạt động, khi đó bạn cần kiểm tra các điều kiện
cấp vào bo cao áp:
- Kiểm tra điện áp B+ (hoặc VIN) phải có 12V khi dùng Pin hoặc 19V khi
dùng Adapter.
- Kiểm tra lệnh DISPOFF# (hoặc BKLEN hoặc ON/OFF) phải có mức cao khoảng
2V đến 3V.
- Kiểm tra lệnh Bright phải có điện áp từ 2 đến 3V.
- Kiểm tra xung INVT_PWM xung này bạn có thể đo bằng thang Hz của đồng hồ
Digital.
6 - Thay thế mạch Inverter cho máy
Laptop.
- Thay mạch Inverter zin của máy.
- Khi thay thế bo cao áp Zin của máy, bạn chỉ việc tháo các rắc cắm ra và
thay một bo cao áp mới là xong, chỉ có điều
là bo zin thường có giá thành tương đối cao.
- Cấy bo cao áp đa năng (Inveretr đa năng)

Thông thường bo cao áp đa năng chỉ có 4 chân kết nối:
- Chân VIN (từ 12 đến 19V)
- Chân lệnh ON/OFF
- Chân lệnh Bright
- Chân Mass GND
Trong 4 chân trên thì chân Bright đôi khi không có tác dụng hoặc có
tác dụng nhưng thường không phù hợp với
lệnh Bright của máy, nên khi đấu bo này vào máy, bạn hãy đầu chung chân
này với lệnh ON/OFF (hoặc đấu vào
Mass máy, tuỳ cao áp thiết kế)
* Phương pháp đấu bo cao áp đa năng (đấu mạch Inverter đa năng)

- Bạn hãy đấu chân VIN của bo vào đường VIN (hoặc B+) của máy, điện áp này
có đưa đến bo cao áp cũ.
- Đấu chân Mass vào đường Mass của máy, bạn dò chân Mass bằng cách đo
thông mạch với Mass máy
- Chân ON/OFF của bo đa năng bạn đấu vào điện áp LCDVDD (khi đấu vào điện
áp này bạn vẫn đồng bộ được
ánh sáng và hình ảnh của màn hình)
- Nếu bạn đấu chân ON/OFF vào lệnh ON/OFF của bo cũ thì bạn phải dò tìm
khá mất thời gian.
- Nếu bạn đấu lệnh ON/OFF vào một điện áp khác của máy có thể sinh ra hiện
tượng ánh sáng màn hình sáng trước
hình ảnh màn hình có sau, tức là ánh sáng và hình ảnh không đồng bộ với
nhau.
- Chân Bright bạn hãy đấu vào chân ON/OFF (nếu không sáng thì bạn thử đấu
chân Bright xuống Mass)

Tìm điện áp LCDVDD để đầu lệnh ON/OFF cho bo cap áp đa năng.
7 - Nguyên lý hoạt động và sửa chữa
mạch Inverter (điều khiển bóng cao áp CCFL)
- Mạch Inverter điều khiển bóng cao áp CCFL.

Đèn hình sử dụng bóng cao áp CCFL (đèn huỳnh
quang ca tốt lạnh)

- Sơ đồ nguyên lý mạch Inverter điều khiển bóng cao áp CCFL.

Nguyên lý hoạt động:
- Khi có điện áp VIN cấp cho mạch Inverter, điện áp VIN đi qua cầu chì F1
(để bảo vệ khi quá dòng)
- Điện áp VIN cấp trực tiếp cho tầng công suất, cấp vào chân D các đèn
công suất Q3 và Q5.
- Đồng thời điện áp VIN được mạch ổn áp Q2 giảm xuống 5V cấp nguồn cho IC
dao động qua chân Vcc.
- Lệnh ON/OFF điều khiển vào chân En (Enable) của IC dao động, khi lệnh
này có mức cao (3V) thì IC sẽ hoạt động
và cho ra các xung điện ở các chân DRV_A, DRV_B, DRV_C và DRV_D.
- Các chân dao động ra có điện áp khoảng 2 đến 3V, các điện áp trên được
đưa trực tiếp vào chân G các đèn Mosfet
ngược để tạo ra điện áp UGS khoảng 2 đến 3V.
- Các đèn Mosfet thuận Q3 và Q5 được phân cực bởi các đi ốt Zener DZ1 và
DZ2 và ngăn với IC bởi tụ C1 và C2 nhằm
tạo ra điện áp chênh lệnh UGS khoảng 2 đến 3V giống như đèn Mosfet thuận.
- Khi hoạt động, các đèn công suất được điều khiển dẫn từng cặp, khi Q3
dẫn thì Q4 tắt, lúc đó Q5 tắt và Q6 dẫn, dòng điện
đi từ VIN đi qua đèn Q3 nạp xả qua C3 đi qua cuộn biến áp 1-2 đi qua đèn
Q6 về mass.
- Ở chu kỳ sau Q3 tắt và Q4 dẫn, lúc đó Q5 dẫn và Q6 tắt, dòng điện đi từ
VIN đi qua đèn Q5 đi qua cuộn biến áp 2 - 1
nạp xả qua tụ C3 đi qua đèn Q4 về mass.
=> Như vậy dòng điện đi qua cuộn sơ cấp 1-2 biến thiên và cảm ứng lên cuộn
thứ cấp cho ta điện áp HV.
- Cuộn sơ cấp 1-2 chỉ có vài chục vòng trong khi đó cuộn dây thứ cấp 3-4
có vài ngàn vòng nên điện áp ra được
nâng lên khoảng > 1000V, điện áp này được đưa ra bóng cao áp qua chân HV2.
- Điện áp sau khi đi qua bóng cao áp quay về chân LV2 được chỉnh lưu thành
điện áp một chiều rồi cho hồi tiếp về chân FB1
đường hồi tiếp này có tác dụng ổn định dòng đi qua bóng cao áp.
- Điện áp lấy ra từ cầu phân áp bằng tụ C5, C6 và được chỉnh lưu bằng đi
ốt D1, D2 rồi đưa về chân OVP, điện áp này có tác
dụng bảo vệ quá áp đầu ra, nhằm bảo vệ bóng cao áp và cuộn biến áp không
bị đánh lửa.
- Lệnh Bright đưa vào chân ADJ của IC nhằm điều chỉnh độ sáng cho màn
hình.
- Kiểm tra và sửa chữa mạch Inverter.

- Kiểm tra cầu chì F1, đo phải có trở kháng = 0 ohm.
- Kiểm tra các đèn công suất - Mosfet kép (8chân), cách đo đèn này
như sau:
- Để thang X 1 ohm, đo giữa chân 8 với chân 1, đo hai
chiều, nếu thấy một chiều lên kim, một chiều không lên kim là Mosfet
thuận trong đèn bình thường, nếu hai
chiều đo lên kim bằng 0 là chập.
- Tương tự đo giữa chân 3 và chân 5, đo hai chiều, nếu thấy
một chiều lên kim, đảo que đo chiều kia thấy không lên kim là
Mosfet ngược trong đèn bình thường, nếu hai
chiều đo lên kim bằng 0 ohm là chập.
- Kiểm tra đèn Q2 ổn áp điện 5V cấp cho IC dao động.
8 - Nguyên lý hoạt động và sửa chữa
mạch Inverter điều khiển LED Backlight.
- Nguyên lý đèn hình sử dụng LED Backlight.

- Mạch Inverter rời điều khiển LED Backlight.

- Mạch Inverter tích hợp trên đèn hình điều khiển LED Backlight.

- Sơ đồ nguyên lý mạch Inverter điều khiển LED Backlight.

- Nguyên lý hoạt động:
- Mạch Inverter điều khiển LED sử dụng mạch tăng áp để nâng điện áp
VIN lên thành điện áp Vout ra khoảng 35 đến 40V
kết hợp với mạch hồi tiếp và điều chỉnh độ sáng ở các chân FB.
- Mạch tăng áp bao gồm các thành phần:
- Mạch tạo dao động (ở trong IC)
- Đèn công suất N1
- Cuộn dây L1
- Đi ốt chỉnh lưu D1
- Tụ lọc Cout.
+ Mạch hồi tiếp và điều chỉnh độ sáng nằm trong IC và điều khiển qua các
chân FB1, FB2, FB3, FB4, FB5 và FB6.
+ Khi mạch Inverter có điện áp VIN (12 đến 19V) đi vào, điện áp này ban
đầu đi qua cuộn dây L1 và đi qua D1 để
đưa ra đầu ra Vout, tuy nhiên lúc này điện áp Vout có giá trị bằng VIN.
+ Khi chưa có lệnh ON/OFF và lệnh Bright thì điện áp Vout chưa tăng, đồng
thời các chân FB1... đến FB6 vẫn chưa
được điều khiển thoát mass, nên các LED vẫn không sáng.
+ Khi có lệnh điều khiển cao áp, lệnh ON/OFF có mức cao cho phép mạch tăng
áp hoạt động, mạch dao động trong
IC sẽ phát ra xung điện ở chân EXT điều khiển cho đèn Mosfet (N1) hoạt
động ngắt mở ở tần số vài chục KHz.
- Khi đèn Mosfet N1 hoạt động ngắt mở, dòng điện đi qua cuộn dây L1
biến thiên tạo ra xung điện ở chân D đèn N1
có biên độ cao hơn điện áp VIN.
- Đi ốt D1 và tụ Cout chỉnh lưu và lọc điện áp xung thành điện áp
một chiều Vout ở ngõ ra, điện áp Vout ra được
nâng lên cao hơn điện áp VIN đưa vào.
+ Đồng thời khi có lệnh ON/OFF, mạch điều khiển dòng qua LED sẽ mở cho các
chân FB1... đến FB6 thoát mass để
tạo ra dòng điện đi qua LED => LED phát sáng.
+ Mạch điều khiển dòng ở các chân FB sẽ đo dòng điện qua LED thông qua sự
sụt áp trên một điện trở trong IC, sụt áp này
sẽ được đưa về mạch so sánh sau đó kết hợp với lệnh Bright để đưa ra điện
áp Vout cho phù hợp.
+ Người ta điều khiển ánh sáng của LED bằng cách điều khiển dòng qua LED,
dòng qua LED phụ thuộc vào hai yếu tố
là điện áp Vout đưa ra và mức độ mở các chân FB thoát xuống mass.
- Điều khiển mức độ mở các chân FB thoát mass sẽ kiểm soát được
dòng điện qua LED, từ đó có thể ổn định được
điện áp Vout không bị ảnh hưởng bởi điện áp VIN đầu
vào. (vì áp VIN có sự thay đổi lớn khi cắm Adapter)
- Kiểm tra và sửa chữa mạch Inverter điều khiển LED.
- Khi mạch Inverter không hoạt động (nghĩa là màn hình không sáng) bạn
có thể kiểm tra như sau:
Đo nguội bằng thang X 1 ohm:
- Chỉnh đồng hồ về thang x 1 và kiểm tra các linh kiện trên mạch
Inverter như: Cầu chì, đi ốt D1, đèn công suất N1, điện
trở bảo vệ Rs.
Kiểm tra điện áp, lệnh điều khiển đi vào mạch Inverter:
- Kiểm tra điện áp VIN (đo tại chân cuộn dây) nếu mất điện thì
bạn kiểm tra cầu chì có thể đứt, đèn công suất có thể chập.
- Kiểm tra lệnh ON/OFF xem có điện áp không? thông thường lệnh này có điện
áp từ 2 đến 3V.
- Kiểm tra lệnh Bright xem có điện áp không, lệnh Bright có thể thay đổi
từ 1 đến 3V.
- Kiểm tra điện áp Vout, đo điện áp Vout ở ngay sau đi ốt chỉnh lưu D1,
nếu mạch hoạt động thì điện áp này có từ 35 đến 40V
* Nếu các điện áp và lệnh đầu vào đã tốt, đèn công suất và đi ốt D1 tốt,
nhưng điện áp ra không tăng là hỏng IC dao động.

Mô tả các chân của IC:
- Chân IN điện áp cấp cho IC bằng điện áp vào VIN (11V đến 19V)
- Chân SHDN là chân Shutdown, IC sẽ ngừng hoạt động nếu chân này có mức
thấp.
- Chân Vcc là chân có điện áp 5V cấp cho mạch dao động, điện áp này được
mạch Regu trong IC giảm áp từ
điện áp VIN xuống, một số mạch Inverter có điện áp vào 5V sẽ cấp cho chân
này, khi đó chân IN có thể đấu chung với Vcc
- Chân BRT (Bright) chân nhận lệnh điều chỉnh sáng tối của màn hình.
- Chân ENA (Enable) chân nhận lệnh ON/OFF để cho phép mạch Inverter hoạt
động.
- FB1... đến FB6 là các chân hồi tiếp nối với đường quay về của các dãy
LED, tại các chân này có các mạch điều khiển dòng
qua LED, nếu đem đấu các chân FB xuống mass thì dòng qua bóng tăng cao
nhất và có thể đạt tới 27mA.
- Nếu điện áp Vout vẫn tăng bình thường (35 đến 40V) nhưng các LED không
sáng, bạn có thể đấu tắt các chân FB xuống
mass, khi đó ánh sáng màn hình là Max và không điều chỉnh được.
- Chân OV (Over Voltage Sense) là chân bảo vệ quá áp đầu ra, nhằm báo về
ngắt mạch dao động khi áp ra tăng cao.
- Chân CS (Curren Sense) chân cảm biến dòng đi qua đèn Mosfet, có tác dụng
bảo vệ đèn công suất không bị hỏng khi dòng
qua đèn tăng cao.
- Chân EXT (External Mosfet Gate) chân điều khiển cực cổng đèn Mosfet bên
ngoài.
|